HJC黄金城集团,hjc888黄金城,新黄金城hjc222,黄金城游戏官网入口
推荐2015年度省科技奖励项目公示
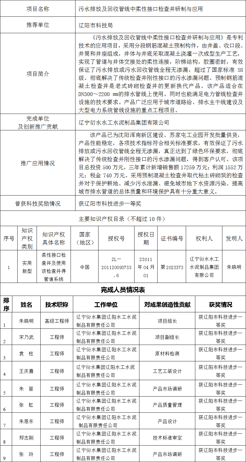
根据《关于2015年度辽宁省科技奖励推荐工作的通知》(辽科奖办发[2015]1号)的规定,现将我集团公司拟推荐参加2015年度辽宁省科技奖励评审的1个项目予以公示。
自即日起7日内,任何单位或个人对公示项目的创新性、先进性、实用性及推荐材料的真实性和项目主要完成人、主要完成单位及排序持有异议的,可以书面形式向集团公司项目办提出,并提供必要的证明材料。为便于核实查证,确保实事求是、客观公正地处理异议,提出异议的单位或者个人应当表明真实身份,并提供联系方式。凡匿名异议和超出期限的异议,不予受理。
特此公示。
联系单位:HJC黄金城集团,hjc888黄金城,新黄金城hjc222,黄金城游戏官网入口
通讯地址:辽宁省辽阳市东门路78-82号
联系电话:0419-4152833
附件:拟推荐2015年度省科技奖励项目
HJC黄金城集团,hjc888黄金城,新黄金城hjc222,黄金城游戏官网入口
2015年5月20日
科技进步奖公示:




